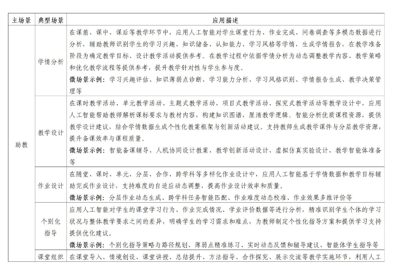
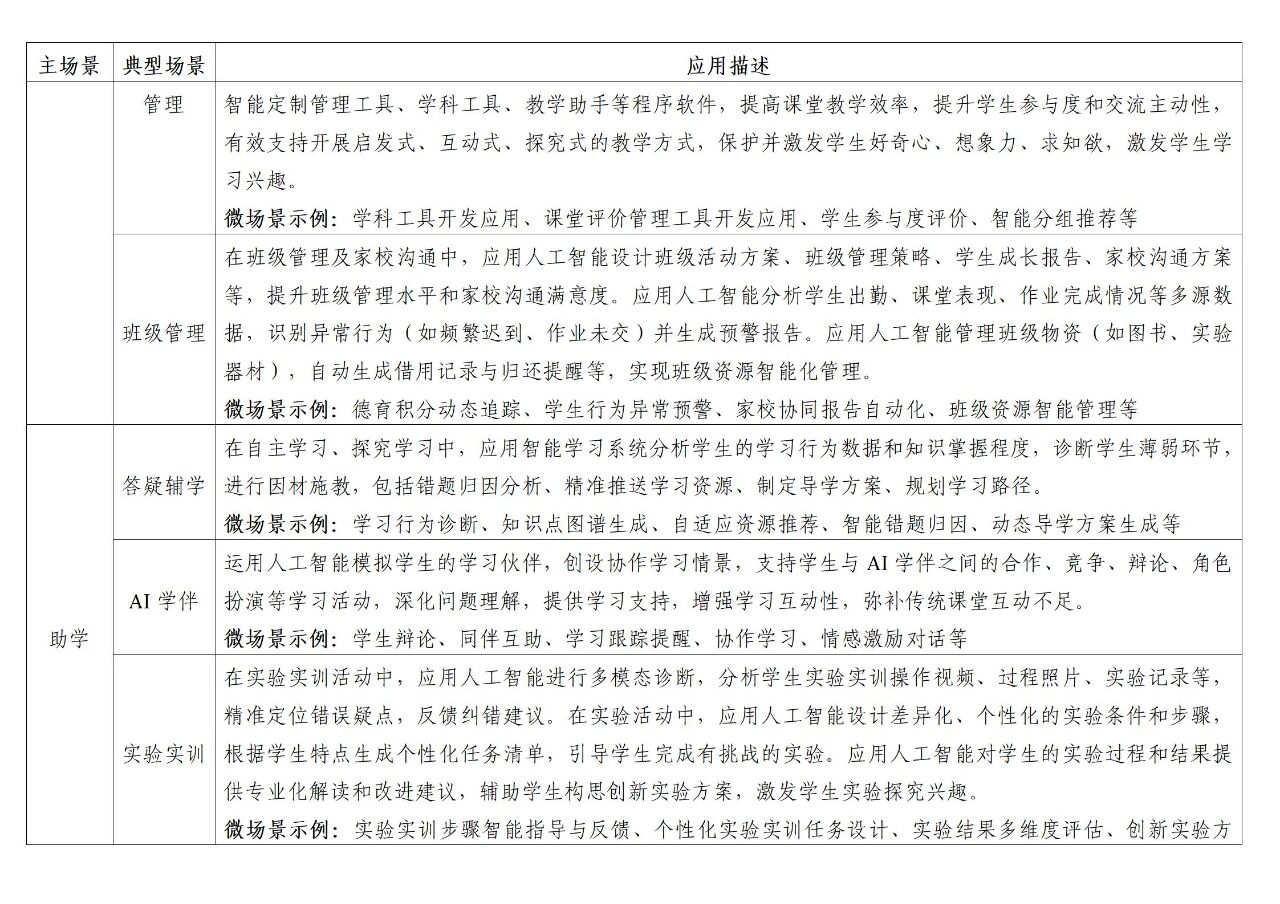
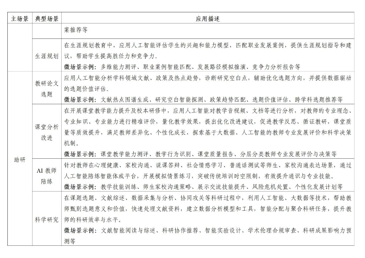
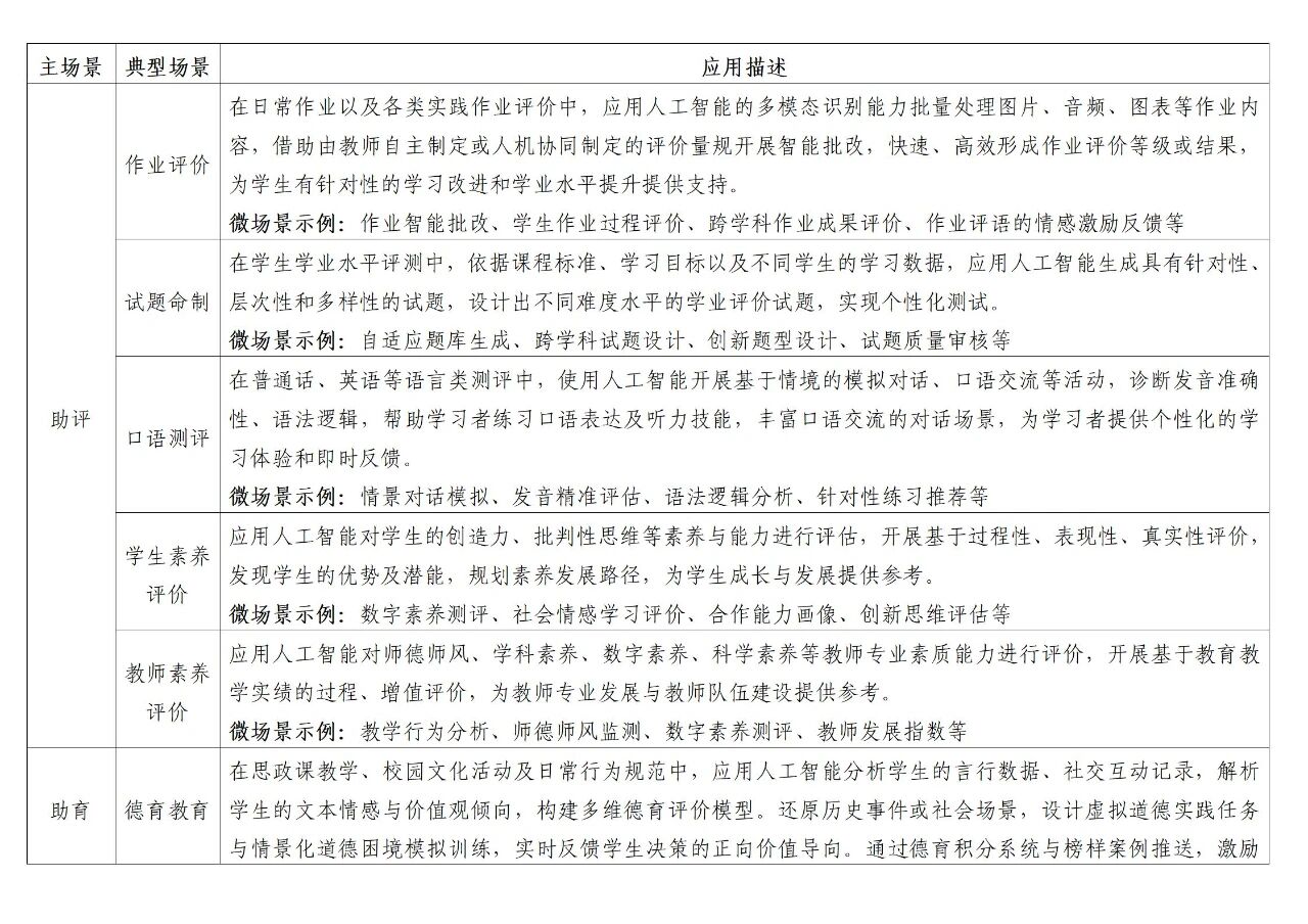
共计 3830 个字符,预计需要花费 10 分钟才能阅读完成。








-
知识图谱构建与分析工具:如使用 Coze(扣子)平台创建专门的 Bot,导入课程教材、行业标准、企业招聘等文档,让 AI 帮助梳理知识点之间的逻辑关系,构建课程知识图谱。









-
操作前:根据学生能力,生成个性化、有挑战的实训任务清单。 -
操作中:通过 AR 眼镜或摄像头,实时提示关键步骤、安全规范,或识别错误操作并警告。 -
操作后:分析学生提交的实训报告、操作视频,从效率、精度、规范性、安全性等多维度进行评估,并生成改进建议。
-
选题阶段:我们可以向大模型提问:“我是一名 XX 专业的教师,请结合当前高职教育的政策热点和本专业的 XX 问题,为我提出 5 个可行的教改研究方向。” -
文献研究阶段:CNKI AI 等工具可以帮助我们快速检索和总结文献,生成文献综述初稿,节省大量时间。 
-
报告撰写阶段:AI 可以帮助我们润色语言、调整结构、校对格式,让研究成果的呈现更专业。


如果这篇文章对您有用,您的点赞和关注就是对我最大的鼓励~
如果想第一时间收到我的文章推送,也可以点个星标⭐
<
正文完