导读:《智能体互联网架构与关键技术报告》系统梳理了智能体互联网的架构体系与关键技术,从定义内涵、核心要素到典型场景应用,构建了涵盖四层模型(物理网络层、连接层、管控层、应用层)的完整技术框架。报告还重点分析了智能体互联网在智慧家庭、行业应用、智慧生产等领域的创新实践,揭示了其面临的异构互联、安全治理、网络协同等关键挑战,并提出了包含智能体网关、零信任安全、意图路由等在内的核心技术解决方案。
关注边缘计算洞察公众号,回复“251208”即可下载《智能体互联网架构与关键技术报告》完整版。
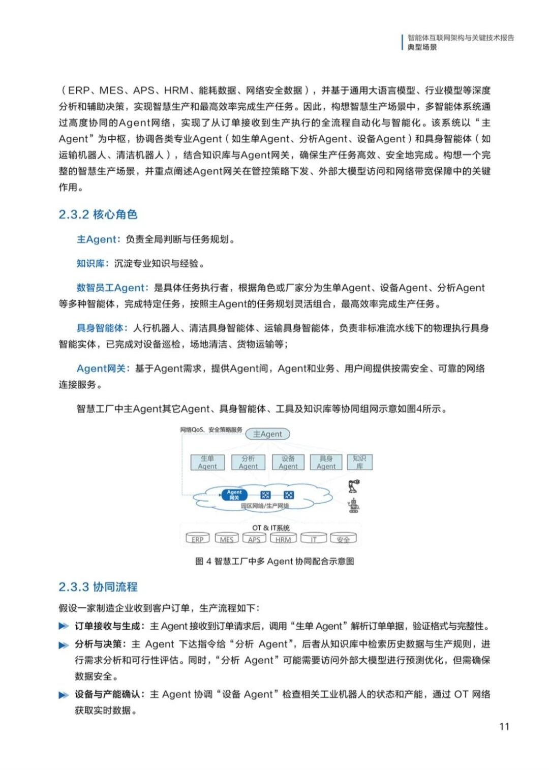
![图片[1]-报告 | 华为:智能体互联网架构与关键技术报告,附下载-AI Express News](https://www.aiexpress.news/wp-content/uploads/2025/12/20251209002641702-1765211201-2dd976636b928cf167913b379fe3f53d.jpeg)
![图片[2]-报告 | 华为:智能体互联网架构与关键技术报告,附下载-AI Express News](https://www.aiexpress.news/wp-content/uploads/2025/12/20251209002642511-1765211202-24551381ceac4a91a0e0f52b724afacd.jpeg)
![图片[3]-报告 | 华为:智能体互联网架构与关键技术报告,附下载-AI Express News](https://www.aiexpress.news/wp-content/uploads/2025/12/20251209002643102-1765211203-ad67d42d0610b5ec89ba35c12fb7088b.jpeg)
![图片[4]-报告 | 华为:智能体互联网架构与关键技术报告,附下载-AI Express News](https://www.aiexpress.news/wp-content/uploads/2025/12/20251209002644248-1765211204-97d6870b289febb84c84ec03f3031283.jpeg)
![图片[5]-报告 | 华为:智能体互联网架构与关键技术报告,附下载-AI Express News](https://www.aiexpress.news/wp-content/uploads/2025/12/20251209002645398-1765211205-c45535312ebbee33a117d8d8b835829e.jpeg)
![图片[6]-报告 | 华为:智能体互联网架构与关键技术报告,附下载-AI Express News](https://www.aiexpress.news/wp-content/uploads/2025/12/20251209002646124-1765211206-a103dbdf6dd3200520189870989d0205.jpeg)
![图片[7]-报告 | 华为:智能体互联网架构与关键技术报告,附下载-AI Express News](https://www.aiexpress.news/wp-content/uploads/2025/12/20251209002647165-1765211207-7bc80cd94e6067541c02669424ee8935.jpeg)
![图片[8]-报告 | 华为:智能体互联网架构与关键技术报告,附下载-AI Express News](https://www.aiexpress.news/wp-content/uploads/2025/12/20251209002648103-1765211208-258da76274da3a4f74d487e1ef2ead22.jpeg)
![图片[9]-报告 | 华为:智能体互联网架构与关键技术报告,附下载-AI Express News](https://www.aiexpress.news/wp-content/uploads/2025/12/20251209002649733-1765211209-d2a547e21abb7d44f148398f69981de9.jpeg)
![图片[10]-报告 | 华为:智能体互联网架构与关键技术报告,附下载-AI Express News](https://www.aiexpress.news/wp-content/uploads/2025/12/20251209002650342-1765211210-6035b197f4b8f59cae9958b2c20738ef.jpeg)
![图片[11]-报告 | 华为:智能体互联网架构与关键技术报告,附下载-AI Express News](https://www.aiexpress.news/wp-content/uploads/2025/12/20251209002650986-1765211210-4915e708d54c6dcc4986323b58443616.jpeg)
![图片[12]-报告 | 华为:智能体互联网架构与关键技术报告,附下载-AI Express News](https://www.aiexpress.news/wp-content/uploads/2025/12/20251209002652655-1765211212-66f7dde5464fc095de9c57177973a578.jpeg)
![图片[13]-报告 | 华为:智能体互联网架构与关键技术报告,附下载-AI Express News](https://www.aiexpress.news/wp-content/uploads/2025/12/20251209002653378-1765211213-eed26a0c58faa711515d941ae1055832.jpeg)
![图片[14]-报告 | 华为:智能体互联网架构与关键技术报告,附下载-AI Express News](https://www.aiexpress.news/wp-content/uploads/2025/12/20251209002654219-1765211214-4409b270932b1eec42115306afa8e7cb.jpeg)
![图片[15]-报告 | 华为:智能体互联网架构与关键技术报告,附下载-AI Express News](https://www.aiexpress.news/wp-content/uploads/2025/12/20251209002655252-1765211215-a8c954ae44890bbdc70a936772cdc96d.jpeg)
![图片[16]-报告 | 华为:智能体互联网架构与关键技术报告,附下载-AI Express News](https://www.aiexpress.news/wp-content/uploads/2025/12/20251209002656444-1765211216-bea620ee61876b31e00630c4448068f0.jpeg)
![图片[17]-报告 | 华为:智能体互联网架构与关键技术报告,附下载-AI Express News](https://www.aiexpress.news/wp-content/uploads/2025/12/20251209002657417-1765211217-2b6953ecdd776d6de4c985521b5827da.jpeg)
![图片[18]-报告 | 华为:智能体互联网架构与关键技术报告,附下载-AI Express News](https://www.aiexpress.news/wp-content/uploads/2025/12/20251209002659153-1765211219-8ca4cc18f5e1235de5eba25a0de747b6.jpeg)
![图片[19]-报告 | 华为:智能体互联网架构与关键技术报告,附下载-AI Express News](https://www.aiexpress.news/wp-content/uploads/2025/12/20251209002659112-1765211219-3077bee35a722fc06dc535adec783782.jpeg)
![图片[20]-报告 | 华为:智能体互联网架构与关键技术报告,附下载-AI Express News](https://www.aiexpress.news/wp-content/uploads/2025/12/20251209002700694-1765211220-3fabc0ea76547853e4e5f6b3838b56d2.jpeg)
![图片[21]-报告 | 华为:智能体互联网架构与关键技术报告,附下载-AI Express News](https://www.aiexpress.news/wp-content/uploads/2025/12/20251209002701385-1765211221-8aa8db4dbfbacf6c135d6918858515fa.jpeg)
![图片[22]-报告 | 华为:智能体互联网架构与关键技术报告,附下载-AI Express News](https://www.aiexpress.news/wp-content/uploads/2025/12/20251209002702573-1765211222-e6911cf3eed313bed371c4c732aaca83.jpeg)
![图片[23]-报告 | 华为:智能体互联网架构与关键技术报告,附下载-AI Express News](https://www.aiexpress.news/wp-content/uploads/2025/12/20251209002703140-1765211223-23a8a49f9c1db5d69b3fbe3ef6c957ae.jpeg)
![图片[24]-报告 | 华为:智能体互联网架构与关键技术报告,附下载-AI Express News](https://www.aiexpress.news/wp-content/uploads/2025/12/20251209002704137-1765211224-0b25f0961cebc715a010ec09ca1ff8f8.jpeg)
![图片[25]-报告 | 华为:智能体互联网架构与关键技术报告,附下载-AI Express News](https://www.aiexpress.news/wp-content/uploads/2025/12/20251209002704710-1765211224-7dba7f997d813b924a37b2235d707ae0.jpeg)
![图片[26]-报告 | 华为:智能体互联网架构与关键技术报告,附下载-AI Express News](https://www.aiexpress.news/wp-content/uploads/2025/12/20251209002706720-1765211226-68bb7ee96f28fd15e2331d17cdfa2c3f.jpeg)
![图片[27]-报告 | 华为:智能体互联网架构与关键技术报告,附下载-AI Express News](https://www.aiexpress.news/wp-content/uploads/2025/12/20251209002707923-1765211227-5ef1993bf46ab41bfee259ad1540c781.jpeg)
![图片[28]-报告 | 华为:智能体互联网架构与关键技术报告,附下载-AI Express News](https://www.aiexpress.news/wp-content/uploads/2025/12/20251209002708789-1765211228-b6b5baa5c9634e0a35bddd3c4bf4a1a5.jpeg)
来源 | 华为
责任编辑 | 乔珺
© 版权声明
文章版权归作者所有,未经允许请勿转载。
THE END















暂无评论内容