![图片[1]-AI一人公司神级提示词(八):一条提示词,让我省下2万公司调研费-AI Express News](https://www.aiexpress.news/wp-content/uploads/2026/01/20260110200241853-1768046561-b73ee58db421df293e00bdabbc885e56.png)
2026年,有一个技能越来越值钱:深度研究能力。
不是那种花三个月、请咨询公司做的调研,而是用AI在几小时内,把一家公司、一个行业、一个赛道摸得透透的。
去年我接了不少企业咨询的活,发现一个有意思的现象:
很多老板愿意花大价钱请人做行业分析,却不知道现在AI能做到什么程度。
上个月,有个做SaaS的朋友问我能不能帮他研究一个潜在收购标的。
以前这种活,要么自己啃一周,要么外包给咨询公司花个小两万。
我说:给我两小时。
然后我只用了一个提示词,很快就做好了。
(文末附提示词获取方式)
![图片[2]-AI一人公司神级提示词(八):一条提示词,让我省下2万公司调研费-AI Express News](https://www.aiexpress.news/wp-content/uploads/2026/01/20260110200242310-1768046562-f61df5744c4c9af645802cb6a4549cfa.png)
这条提示词它的核心逻辑是:把一个优秀分析师会问的所有问题,结构化地喂给AI。
我拿一个真实案例来演示:ListenHub,一家做播客分析的初创公司。
![图片[3]-AI一人公司神级提示词(八):一条提示词,让我省下2万公司调研费-AI Express News](https://www.aiexpress.news/wp-content/uploads/2026/01/20260110200243809-1768046563-7bacad7491eebcab10952380b2ca0f5e-scaled.png)
我把提示词丢给Kimi,要求它对ListenHub进行深度研究。
![图片[4]-AI一人公司神级提示词(八):一条提示词,让我省下2万公司调研费-AI Express News](https://www.aiexpress.news/wp-content/uploads/2026/01/20260110200245779-1768046565-93447de8042e2cd7782501d646f5629d.png)
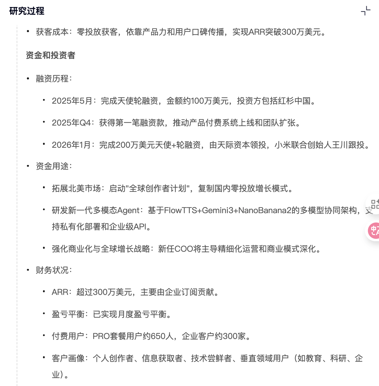
以下是我提取的几个关键维度:
第一层:这家公司是谁,解决什么问题
ListenHub成立于2022年,创始人之前在Spotify做数据分析。他们发现一个痛点:播客创作者很难知道听众到底对哪些内容感兴趣,传统的播放量指标太粗糙了。
所以他们做了一个AI工具,能自动分析每期播客的内容结构、听众停留时长分布、高互动片段,帮创作者优化内容。
第二层:谁在用,怎么赚钱
ICP(理想客户画像)很清晰:月播放量1万以上的中腰部播客主。
这群人有优化内容的动力,但请不起专业团队。
商业模式是订阅制,$29/月的基础版,$99/月的专业版带更详细的分析报告。
客单价不高,但胜在续费率,据说能到85%以上。
![图片[5]-AI一人公司神级提示词(八):一条提示词,让我省下2万公司调研费-AI Express News](https://www.aiexpress.news/wp-content/uploads/2026/01/20260110200246435-1768046566-370f747be73166762a45961e4961b30d.png)
第三层:竞争对手是谁,差异化在哪
正面竞争对手有Chartable、Podtrac,但这些更偏「播放量统计」,是传统数据工具的思路。
ListenHub的差异点是内容级分析:
它不只告诉你「这期播了多少」,而是告诉你「第12分钟讲的那个故事,让35%的人反复听了两遍」。
第四层:风险在哪
最大的风险是Spotify自己下场。
如果Spotify在创作者后台加上类似功能,ListenHub的护城河就很脆弱了。
另一个风险是获客成本。
播客主是个分散的群体,没有一个高效的触达渠道,目前主要靠口碑和社群运营。
第五层:创始团队靠不靠谱
CEO有Spotify背景,CTO之前在做语音识别,两个人的能力组合和这个业务很匹配。
但团队目前只有8个人,要扩张的话,找到合适的增长负责人是关键。
![图片[6]-AI一人公司神级提示词(八):一条提示词,让我省下2万公司调研费-AI Express News](https://www.aiexpress.news/wp-content/uploads/2026/01/20260110200247238-1768046567-cdc12d69b3530be652292403e3f5b3c2.png)
![图片[7]-AI一人公司神级提示词(八):一条提示词,让我省下2万公司调研费-AI Express News](https://www.aiexpress.news/wp-content/uploads/2026/01/20260110200248319-1768046568-7ea523c939f7435d8c346361760a3d59.png)
以上这些信息,不是我一个个去搜的,而是AI根据我的提示词框架,自动从公开信息里提取、整合、分析出来的。
我做的事情是什么?
筛选、判断、补充、形成观点。
哪些信息可信,哪些需要交叉验证,哪些地方AI理解错了需要纠正:这些是我作为「人」的价值。
我那个做SaaS的朋友看完报告,第一反应是:
「这也太快了吧,以前咨询公司做这种活,至少要两周。」
我说:工具变了,效率就变了。
如果你也想学会这个提示词,我把提示词里最有价值的5个研究维度拎出来供大家参考:
![图片[8]-AI一人公司神级提示词(八):一条提示词,让我省下2万公司调研费-AI Express News](https://www.aiexpress.news/wp-content/uploads/2026/01/20260110200249382-1768046569-036fac37e5c275424e620b2089f23cb1.png)
1、起源与PMF(产品市场契合度)
这家公司怎么开始的?最初的产品解决了什么问题?怎么找到第一批付费用户的?
很多公司看起来光鲜,但你一挖起源,就会发现它到底是「真需求」还是「伪命题」。
2、ICP与商业模式
谁在用?为什么付钱?客单价多少?续费率怎么样?
这些问题能帮你快速判断一个生意的质量。
续费率高意味着产品真的解决了问题,客单价低但量大意味着要看获客成本能不能打平。
3、机会与风险
这家公司在往哪个方向长?有什么隐患?大厂会不会进来?
投资人看的是未来,创业者看的是生存,打工人看的是值不值得加入。
不管你是哪个角色,这个维度都很关键。
4、竞争格局
谁是正面对手?差异化在哪里?为什么用户选它不选别人?
别只看官网怎么吹,要看用户真实反馈,看留存数据,看口碑传播。
5、团队背景
创始人什么来头?核心团队稳不稳?有没有明显短板?
归根结底,早期公司投的是人。
能力、经验、价值观,这些东西决定了一家公司能走多远。
![图片[9]-AI一人公司神级提示词(八):一条提示词,让我省下2万公司调研费-AI Express News](https://www.aiexpress.news/wp-content/uploads/2026/01/20260110200249374-1768046569-75c5de02f0f18b19dc9d7f30bed6e832.png)
2026年,「研究能力」正在成为AI一人公司的核心技能之一。
以前做调研是个苦力活,现在是个脑力活。
AI能帮你搜集、整合、初步分析,但最后的判断、取舍、洞察,还是得靠你自己。
如果你也在做或者想做AI一人公司,建议你把「深度研究」这个技能练起来。
不管是帮客户做分析、自己找项目机会、还是判断一个行业值不值得进,这个技能都用得上。
毕竟,AI工具越强大,会用工具的人越值钱。
<原文链接:https://mp.weixin.qq.com/s/c-h_5oLZpvp6i--cEg5fQg

















暂无评论内容