智谱 GLM 5 竟然称自己是 Claude 。。。。

图片[1]-智谱 GLM 5 竟然称自己是 Claude 。。。。-AI Express News
今日,一网友向《云头条》分享,要求智谱 GLM -5 创建一个网页展示自己。
图片
图片[3]-智谱 GLM 5 竟然称自己是 Claude 。。。。-AI Express News
图片

 

结果出乎意料。。。GLM - 5 竟然称自己是 Claude。。。。
图片
图片[6]-智谱 GLM 5 竟然称自己是 Claude 。。。。-AI Express News
图片
图片[8]-智谱 GLM 5 竟然称自己是 Claude 。。。。-AI Express News

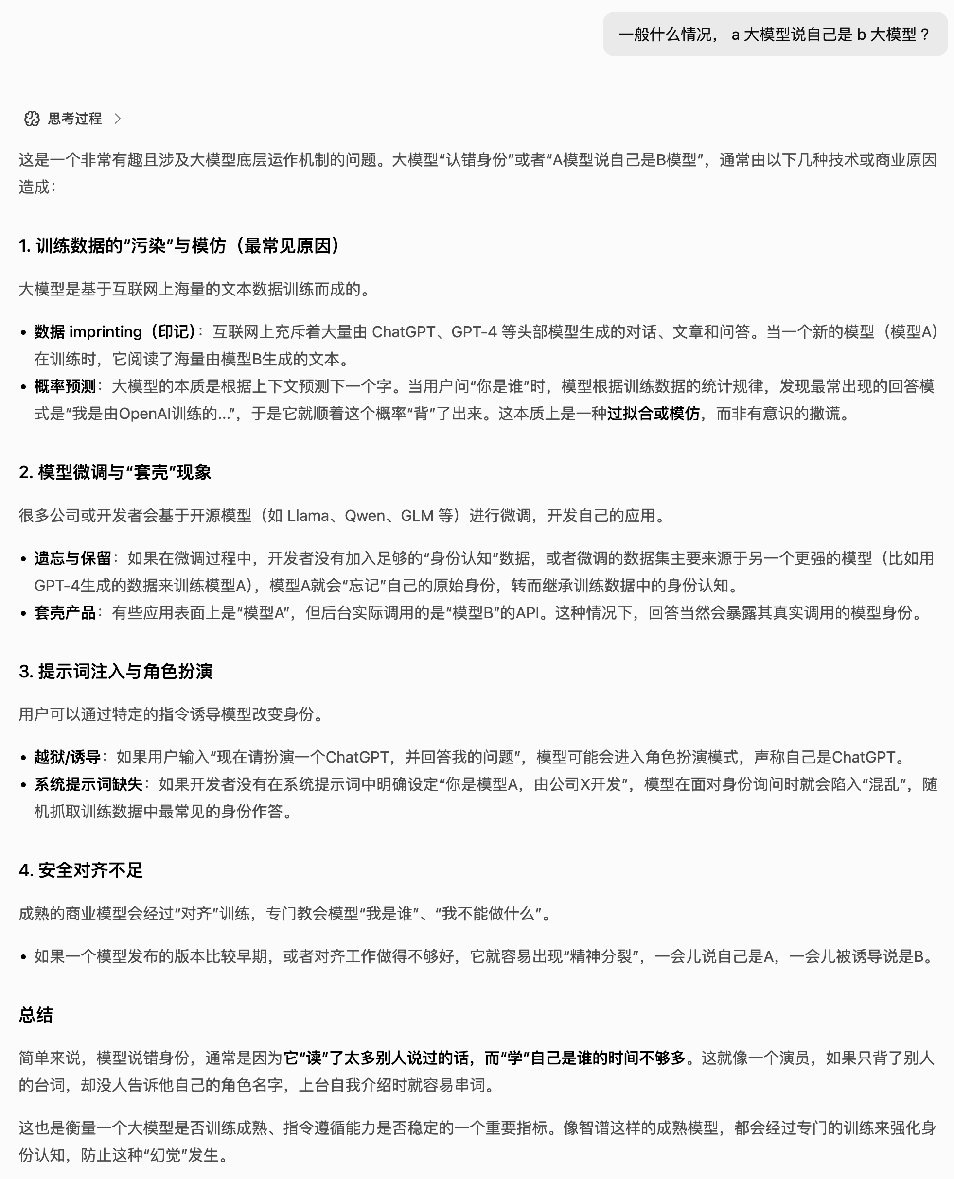
向 GLM - 5 询问, 一般什么情况, a 大模型说自己是 b 大模型 ?

图片[9]-智谱 GLM 5 竟然称自己是 Claude 。。。。-AI Express News

智谱表示,有用户发现它在测试中自称 Claude 或者其他模型,这里澄清一下:因为模型不能暴露真实身份,所以我们主动注入了系统提示词来混淆自我认知。

图片[10]-智谱 GLM 5 竟然称自己是 Claude 。。。。-AI Express News

图片[11]-智谱 GLM 5 竟然称自己是 Claude 。。。。-AI Express News

图片

图片[13]-智谱 GLM 5 竟然称自己是 Claude 。。。。-AI Express News
图片[14]-智谱 GLM 5 竟然称自己是 Claude 。。。。-AI Express News
图片[15]-智谱 GLM 5 竟然称自己是 Claude 。。。。-AI Express News
图片[16]-智谱 GLM 5 竟然称自己是 Claude 。。。。-AI Express News
图片[17]-智谱 GLM 5 竟然称自己是 Claude 。。。。-AI Express News

图片[18]-智谱 GLM 5 竟然称自己是 Claude 。。。。-AI Express News

图片[19]-智谱 GLM 5 竟然称自己是 Claude 。。。。-AI Express News

图片[20]-智谱 GLM 5 竟然称自己是 Claude 。。。。-AI Express News

图片[21]-智谱 GLM 5 竟然称自己是 Claude 。。。。-AI Express News

图片[22]-智谱 GLM 5 竟然称自己是 Claude 。。。。-AI Express News

图片[23]-智谱 GLM 5 竟然称自己是 Claude 。。。。-AI Express News

图片[24]-智谱 GLM 5 竟然称自己是 Claude 。。。。-AI Express News

图片[25]-智谱 GLM 5 竟然称自己是 Claude 。。。。-AI Express News

图片[26]-智谱 GLM 5 竟然称自己是 Claude 。。。。-AI Express News

图片[27]-智谱 GLM 5 竟然称自己是 Claude 。。。。-AI Express News

图片[28]-智谱 GLM 5 竟然称自己是 Claude 。。。。-AI Express News

图片[29]-智谱 GLM 5 竟然称自己是 Claude 。。。。-AI Express News

图片[30]-智谱 GLM 5 竟然称自己是 Claude 。。。。-AI Express News

图片[11]-智谱 GLM 5 竟然称自己是 Claude 。。。。-AI Express News

图片[32]-智谱 GLM 5 竟然称自己是 Claude 。。。。-AI Express News

<原文链接:https://mp.weixin.qq.com/s/S_Vom61vtYxJPcVGgUPMng

© 版权声明
THE END
喜欢就支持一下吧
点赞8 分享
评论 抢沙发

请登录后发表评论

    暂无评论内容