![图片[1]-火爆全网的Skills,终于有了最简单的打开方式。-AI Express News](https://www.aiexpress.news/wp-content/uploads/2026/01/20260121004830212-1768927710-534b7857e4824251e03450e2d44421eb.png)
这个痛点和gap真的巨大,因为我说实话Skills,明明是一个非常ToC的技能,类似于Prompt,但是却没有看到,一些更普通的方式,能让大家更方便的用上Skills。
![图片[2]-火爆全网的Skills,终于有了最简单的打开方式。-AI Express News](https://www.aiexpress.news/wp-content/uploads/2026/01/20260121004831335-1768927711-dc04b8a6b86c17259377303a1d6ac849.png)
![图片[3]-火爆全网的Skills,终于有了最简单的打开方式。-AI Express News](https://www.aiexpress.news/wp-content/uploads/2026/01/20260121004831448-1768927711-c1ee16ec855a293f24cd3954a5cfb9e0.png)
"未来一个人,能不能根据自己的需求,最快速度手搓产品或工作流来解决自己的需求,然后抽象形成skills进入到主Agent,成为你最牛逼的AI助理,就是一个人最强的竞争力,任何一件非与人沟通的事,如果要重复3次及以上,都应该全部Skill化。"
这是我自己非常强调的观点,任何可以复用的技能,一定要抽象成技能,一定要,Skill化。
在扣子里,我觉得最重要的,就是极低成本的,帮你把你的经验,Skill化。
点击商店右上角的创建技能。
你就会进入一个跟对话不一样的开发界面,然后,tab光标,已经定位在了技能这个地方。
![图片[4]-火爆全网的Skills,终于有了最简单的打开方式。-AI Express News](https://www.aiexpress.news/wp-content/uploads/2026/01/20260121004833860-1768927713-1a82777c83284472c211045a205a2cfa.png)
其他的那些tab你也不需要关注,只需要关注这个tab就可以。
目前,在扣子上,创建技能有两种方式,都比较直观,一种面对普通用户,一种面对专业者。
第一种特别简单,就是口喷式Skills开发,类似于Claude官方他们出的那个可以生成Skills的skill-creator。

而在扣子里,这个变成了最主流的构建技能方式。
毕竟,真的不会有太多的人,会亲自去修改、去编写Skills的文件,因为那玩意,说复杂,也还是有点复杂的。
比如说,我有一个想做的就是一个能简单处理视频的Skill。
它的作用,就是帮我把视频导出一个10M以内放在公众号文章里面的GIF,又或者帮我转视频格式,又或者把一堆序列帧拼成视频等等等等。
这个东西,过去我们要打开剪映、打开AE、PR来处理,还是挺麻烦的,那其实就非常适合做成一个Skill。
做法也特别简单,因为有一个现成的、究极经典的开源项目,叫做FFmpeg。
![图片[6]-火爆全网的Skills,终于有了最简单的打开方式。-AI Express News](https://www.aiexpress.news/wp-content/uploads/2026/01/20260121004833751-1768927713-e8f8ae36dca03da4e30dd00138c75776.png)
以前这种项目,对于我们普通人来说,部署或者使用起来,都非常的麻烦,因为一旦涉及到本地和命令行,就把大多数的普通用户,拒绝在了门外。
而现在,你只需要把这个开源项目,打包成一个Skill,你就可以,直接用上了,对,Skill就是这么神奇。。。
做Skill也特别的简单,直接用嘴构建。
我就把这个项目的Github链接发了过去,然后说:
帮我把这个开源工具https://github.com/FFmpeg/FFmpeg,打包成一个Skill,方便我以后直接调用它来对我的视频进行格式转化、分辨率修改等等。
![图片[7]-火爆全网的Skills,终于有了最简单的打开方式。-AI Express News](https://www.aiexpress.news/wp-content/uploads/2026/01/20260121004834836-1768927714-e32db29281f17b728d881c7514967633.png)
点击发送,就OK了。。。。
它就会自己开始读取Github链接,开始构建。
![图片[8]-火爆全网的Skills,终于有了最简单的打开方式。-AI Express News](https://www.aiexpress.news/wp-content/uploads/2026/01/20260121004835790-1768927715-849f5ac55e5622d6f5bfd226a3133c28.png)
大概一两分钟以后,这个Skill,就构建好了。
![图片[9]-火爆全网的Skills,终于有了最简单的打开方式。-AI Express News](https://www.aiexpress.news/wp-content/uploads/2026/01/20260121004836267-1768927716-e04efccd011b162a456c28c4f5198dbb.png)
看着完全没啥问题。
这个时候,我们选择右上角的部署,然后点击开始部署。
一堆花里胡哨之后。
![图片[10]-火爆全网的Skills,终于有了最简单的打开方式。-AI Express News](https://www.aiexpress.news/wp-content/uploads/2026/01/20260121004836886-1768927716-1002df58d0cb375103c94f46a1850402.png)
这个项目,很快就构建完成了。
这时候,你就可以,在你的对话中,选择调用这个技能了。
![图片[11]-火爆全网的Skills,终于有了最简单的打开方式。-AI Express News](https://www.aiexpress.news/wp-content/uploads/2026/01/20260121004837620-1768927717-27e4936f14d51f28fac2704208a4b771.png)
我随手扔了一个视频进去,就是海辛和阿文那个超级好看的猫和孔雀的镜头。
然后,让它给我搞一个小于10M的gif。
![图片[12]-火爆全网的Skills,终于有了最简单的打开方式。-AI Express News](https://www.aiexpress.news/wp-content/uploads/2026/01/20260121004838934-1768927718-2259f419a15e0cb65aa2aa3cfe125990.png)
大概也就几十秒,扣子就调用这个Skill,把视频导出成了一个gif,效果极好。
![图片[13]-火爆全网的Skills,终于有了最简单的打开方式。-AI Express News](https://www.aiexpress.news/wp-content/uploads/2026/01/20260121004845388-1768927725-24fa0af644d312cfdc59f533d17f73c4.gif)
而且我看了下大小,确实10M以下。
![图片[14]-火爆全网的Skills,终于有了最简单的打开方式。-AI Express News](https://www.aiexpress.news/wp-content/uploads/2026/01/20260121004847978-1768927727-60ed25294d9dfdc9e7362abc52acdd77.png)
完美。
这个时候,你可能想问,我还想处理图片怎么办。
其实,你不止可以把一个开源项目打包成一个Skill,方便更多的普通用户用上,也可以,把多个项目,打包在一起,只要他们的大概用途是类似的。
还有一个经典的处理图片的开源项目,叫做ImageMagick。
![图片[15]-火爆全网的Skills,终于有了最简单的打开方式。-AI Express News](https://www.aiexpress.news/wp-content/uploads/2026/01/20260121004847500-1768927727-6fe0c0617f310174f6b2598f11edfe40.png)
我们就可以把视频处理、图片处理合并在一起,直接整成一个Skill,帮你处理后续所有的素材。
![图片[16]-火爆全网的Skills,终于有了最简单的打开方式。-AI Express News](https://www.aiexpress.news/wp-content/uploads/2026/01/20260121004848819-1768927728-feb492de6866c500a158977ca1d15265.png)
没错,你现在看到的,其实就是很多格式工厂的雏形。。。
发送过去,大概几分钟以后,这个Skill就建立好了,同时可以处理视频和图片。
![图片[17]-火爆全网的Skills,终于有了最简单的打开方式。-AI Express News](https://www.aiexpress.news/wp-content/uploads/2026/01/20260121004848263-1768927728-6fe43476e9012c7b09e873fcdd04558c.png)
这个Skill,你就可以用来,处理比较复杂且连续的任务。
比如:
![图片[18]-火爆全网的Skills,终于有了最简单的打开方式。-AI Express News](https://www.aiexpress.news/wp-content/uploads/2026/01/20260121004849168-1768927729-cb15c33115fde6b1fb06f3e149583e8a.png)
2分钟之后,全自动处理完毕。
![图片[19]-火爆全网的Skills,终于有了最简单的打开方式。-AI Express News](https://www.aiexpress.news/wp-content/uploads/2026/01/20260121004849391-1768927729-439924bc13073bb3ab2b923239949edb.png)
所有要求全部执行到位,就问你爽不爽。
做好的技能,在技能商店,我的技能里就能看到。
![图片[20]-火爆全网的Skills,终于有了最简单的打开方式。-AI Express News](https://www.aiexpress.news/wp-content/uploads/2026/01/20260121004850960-1768927730-f69c0627a2adae396cae274d619513d5.png)
点击每个技能的更多按钮,就能上架到商店。
![图片[21]-火爆全网的Skills,终于有了最简单的打开方式。-AI Express News](https://www.aiexpress.news/wp-content/uploads/2026/01/20260121004850865-1768927730-5e0c13cc22f3899426b5c785ea4d19d9.png)
走完流程以后,你的技能,就可以在技能商店里,给所有的用户们用上了。
我把这个视频图片处理的技能,也上架了,如果不想再自己建一个的,也可以用我的这个。
链接在此:https://www.coze.cn/?skill_share_pid=7597007752606679066
![图片[22]-火爆全网的Skills,终于有了最简单的打开方式。-AI Express News](https://www.aiexpress.news/wp-content/uploads/2026/01/20260121004851146-1768927731-f67a70c8f6a2c4bf91008620126fb4aa.png)
说完了用嘴构建技能的方式,还有另一种,对专业用户比较友好的,或者你以前已经通过Claude Code或者OpenCode啥的,构建了大量的Skills,想在扣子上用的。
扣子也提供了一个非常有效的办法。
就是,上传文件包。
![图片[23]-火爆全网的Skills,终于有了最简单的打开方式。-AI Express News](https://www.aiexpress.news/wp-content/uploads/2026/01/20260121004851245-1768927731-fdf5ace06a9b5ecb624a4b95186938d1.png)
把你的原来的某一个Skill的文件夹,直接打包成一个.zip格式的压缩包,或者就直接用.skill的包,上传进来。
扣子就会自动识别,新建技能。
比如我之前做的github整合包生成器。
你就可以直接把那个压缩包,上传上去,
![图片[24]-火爆全网的Skills,终于有了最简单的打开方式。-AI Express News](https://www.aiexpress.news/wp-content/uploads/2026/01/20260121004851876-1768927731-581377ed819e6bf716243357d5cf12a0.png)
然后,这个技能,就做完了,直接平移到了扣子上。
这个没上架给大家用,不是因为这个有啥机密,单纯的就是现在成功率还稍微有点低...等我再改一下...调好了再给大家分享出来。
说实话,扣子这一波,对于Skills的门槛降低,让它进入更多普通人的手里,还是有非常强的推动作用的。
唯一不足的就是,扣子2.0上,技能只能用单个的,不能多个Skill互相结合调用,这个目前来看,还是有一点点掣肘,希望扣子赶紧更新。
而除了SKills之外,扣子的另一个功能,也是我觉得非常有用的功能,扣子的产品团队,这次好像突然开了窍。
这个功能,就是长期计划。
长期计划简单说,就是你给AI定个目标,它帮你一步步简化,你只需要执行,不需要考虑其他的。
![图片[25]-火爆全网的Skills,终于有了最简单的打开方式。-AI Express News](https://www.aiexpress.news/wp-content/uploads/2026/01/20260121004852904-1768927732-de451a027f8a2513265a90ac19c9615a.png)
这个东西非常的有意思,点击加号,就是这个创建长期计划了。
![图片[26]-火爆全网的Skills,终于有了最简单的打开方式。-AI Express News](https://www.aiexpress.news/wp-content/uploads/2026/01/20260121004853743-1768927733-8580c2e8b2bcbdf67c68e8879d5e093c.png)
我还真给我自己建了一个。
就是上周二的时候,我肝到凌晨三点,第一次感觉心脏喘不上气。
![图片[27]-火爆全网的Skills,终于有了最简单的打开方式。-AI Express News](https://www.aiexpress.news/wp-content/uploads/2026/01/20260121004854162-1768927734-43bfaf176cd34f26bf97793620fabb92.png)
第二天就打开京东下单了一个跑步机,当时,我给自己2026年定了一个很重要的目标和长期计划。
就是,健康的活着。。。
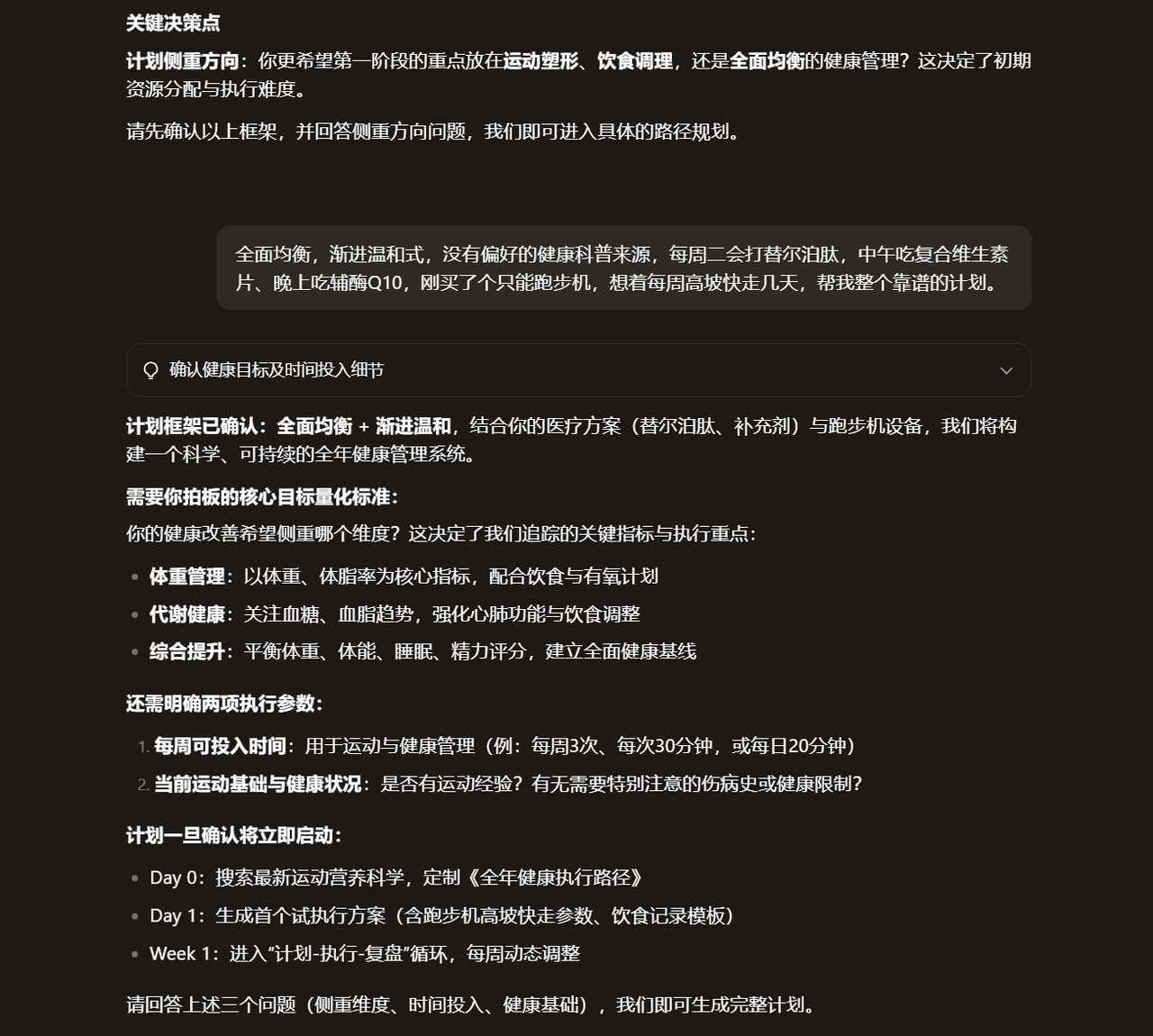
所以,正好,我就让扣子给我建立了一套2026年可长期运行的身体健康计划。
它会先问问你现在的情况,再根据实际来规划。
![图片[28]-火爆全网的Skills,终于有了最简单的打开方式。-AI Express News](https://www.aiexpress.news/wp-content/uploads/2026/01/20260121004855959-1768927735-a65fb2c0a80fcbcf6fa876891cc907e2.png)
大概等一会,扣子给我生成了2026年全年健康执行路径规划书和第一周的试执行方案
我大致看了一眼,还算比较靠谱。
![图片[29]-火爆全网的Skills,终于有了最简单的打开方式。-AI Express News](https://www.aiexpress.news/wp-content/uploads/2026/01/20260121004859140-1768927739-d110e64a1460ac1ad263fe9a7202efe8.png)
还会自动添加到日程里,每天到点了来给你提醒。
![图片[30]-火爆全网的Skills,终于有了最简单的打开方式。-AI Express News](https://www.aiexpress.news/wp-content/uploads/2026/01/20260121004900573-1768927740-083e52d400822f0aa16dd589deeca217.png)
这个功能相当不错,每次你跟它的对话,还会在过程中,不断的修改
但是,有个很遗憾的点。
它只能在你开着扣子的网页时,才能弹通知给你,扣子的APP端还不支持。
![图片[31]-火爆全网的Skills,终于有了最简单的打开方式。-AI Express News](https://www.aiexpress.news/wp-content/uploads/2026/01/20260121004901632-1768927741-67cb5bdab66c58030c83123f6d8bada5.jpeg)
毕竟,手机端的提醒才是真提醒,网页端的...主要是很少能有人长时间的开着网页。。。
不过感觉扣子的APP端应该也会很快就支持,毕竟这是个刚需,在手机上使用长期计划,真的就非常非常的丝滑了。
接下来就看扣子怎么把Skill联动、App端通知这些关键短板补上了。
等这些补齐,普通用户能用上的AI助手。
那就是,真正的AI助手了。
以上,既然看到这里了,如果觉得不错,随手点个赞、在看、转发三连吧,如果想第一时间收到推送,也可以给我个星标⭐~谢谢你看我的文章,我们,下次再见。
>/ 作者:卡兹克
>/ 投稿或爆料,请联系邮箱:wzglyay@virxact.com
<原文链接:https://mp.weixin.qq.com/s/BqdmL-O-ffzdhXpS-nkS2A


















暂无评论内容