![图片[1]-英伟达仍是王者!GB200贵一倍却暴省15倍,AMD输得彻底-AI Express News](https://www.aiexpress.news/wp-content/uploads/2026/01/20260103233039312-1767454239-b2a066e380cdce3f960007a1df57dc68.jpeg)
新智元报道
【新智元导读】AI推理游戏规则,正悄然改变。一份最新报告揭示了关键转折:如今决定胜负的,不再是单纯的芯片性能或GPU数量,而是 「每一美元能输出多少智能」。
AI推理,现已不只看算力硬指标了!
Signal65一份最新报告中,英伟达GB200 NVL72是AMD MI350X吞吐量28倍。
而且,在高交互场景在,DeepSeek R1每Token成本还能低到15倍。
![图片[2]-英伟达仍是王者!GB200贵一倍却暴省15倍,AMD输得彻底-AI Express News](https://www.aiexpress.news/wp-content/uploads/2026/01/20260103233039570-1767454239-b4338f8c427add2606f8523f49fa351c.png)
GB200每小时单价大概是贵一倍左右,但这根本不重要。因为机柜级NVLink互联+软件调度能力,彻底改变了成本结构。
顶级投资人Ben Pouladian称,「目前的关键不再是算力或GPU数量,而是每一美元能买到多少智能输出」。
![图片[3]-英伟达仍是王者!GB200贵一倍却暴省15倍,AMD输得彻底-AI Express News](https://www.aiexpress.news/wp-content/uploads/2026/01/20260103233041547-1767454241-dd3338ee2d627147c2308473a0a5e71c.png)
如今,英伟达仍是王者。其他竞争对手根本做不到这种交互水平,这就是护城河。
![图片[4]-英伟达仍是王者!GB200贵一倍却暴省15倍,AMD输得彻底-AI Express News](https://www.aiexpress.news/wp-content/uploads/2026/01/20260103233042472-1767454242-a373f80389c687f7366fd3bc2e4532b7.png)
最关键的是,这还没有集成200亿刀买入Groq的推理能力。
这里,再mark下老黄至理名言——The more you buy, the more you save!
![图片[5]-英伟达仍是王者!GB200贵一倍却暴省15倍,AMD输得彻底-AI Express News](https://www.aiexpress.news/wp-content/uploads/2026/01/20260103233043304-1767454243-eeaf6b46d98c55ff18d32bcd5c44f692.png)
![图片[6]-英伟达仍是王者!GB200贵一倍却暴省15倍,AMD输得彻底-AI Express News](https://www.aiexpress.news/wp-content/uploads/2025/05/1748005937-e247941b79065a0391afc9648900dec5.png)
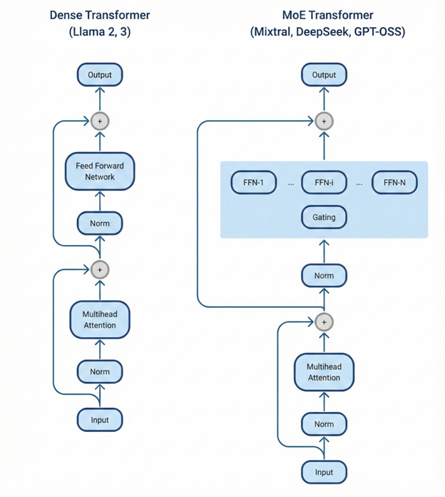
这篇万字报告,探索了从稠密模型(Dense)到混合专家模型(MoE)推理背后的一些本质现象。
![图片[7]-英伟达仍是王者!GB200贵一倍却暴省15倍,AMD输得彻底-AI Express News](https://www.aiexpress.news/wp-content/uploads/2026/01/20260103233044126-1767454244-ca4d1faa68bd50d2f1cb8c51ff3a503a.png)
传统的「稠密模型」架构要求:在生成每个Token时都激活模型里的全部参数。
这就意味着:模型越大,运行越慢、成本越高,同时还会带来相应的内存需求增长等问题。
![图片[8]-英伟达仍是王者!GB200贵一倍却暴省15倍,AMD输得彻底-AI Express News](https://www.aiexpress.news/wp-content/uploads/2026/01/20260103233046955-1767454246-7d855acca6707026407210da6a6085ac.png)
MoE架构,正是为了释放更高水平的智能而生——在每个Token上只激活最相关的「专家」。
搂一眼Artificial Analysis排行榜即可发现,全球TOP 10开源LLM,全部都是MoE推理模型。
它们会在推理阶段额外「加算力」来提高准确性:
LLM不会立刻吐出答案,而是先生成中间的推理Token,再输出,相当于先把请求和解法「想一遍」。
![图片[9]-英伟达仍是王者!GB200贵一倍却暴省15倍,AMD输得彻底-AI Express News](https://www.aiexpress.news/wp-content/uploads/2026/01/20260103233047988-1767454247-f338e4c61d8d88defe6818fdece1d2a0.png)
前16名里有12个是MoE模型
这些推理Token往往远多于最终回复,而且可能完全不会展示出来。能否既快又便宜地生成Token,对推理部署来说就变得至关重要。
那么,MoE方法的主要约束在哪里?
一个核心限制在于「通信瓶颈」。
当不同专家分布在多块GPU上时,任何GPU之间通信的延迟,都会让GPU空闲等待数据。
![图片[10]-英伟达仍是王者!GB200贵一倍却暴省15倍,AMD输得彻底-AI Express News](https://www.aiexpress.news/wp-content/uploads/2026/01/20260103233048568-1767454248-45778cd1cffd627ca30a14045fbb7b1b.png)
OpenRouter一份近期报告,超50%的Token会被路由到推理模型上
这些「空转时间」(idle time)代表着被浪费的、低效的算力,并且会直接体现在服务提供商的成本底线上。
当评估AI基础设施的「经济性」时,一般会聚焦在三个方面:
性能(吞吐量与交互性)
能效(在既定功耗预算下,可生成的Token数)
总体拥有成本(通常以Token/每百万的成本衡量)
基于公开可用的基准测试数据,Signal65对不同LLM架构下AI基础设施方案进行了对比分析。
分析中,团队采用第三方基准测试所提供的性能数据,来估算相对的Token经济性。
具体来说,他们选取了B200、GB200 NVL72,以及AMD MI355X部分结果,用以对比它们在不同模型场景下的真实性能表现及相应的TCO估算。
![图片[11]-英伟达仍是王者!GB200贵一倍却暴省15倍,AMD输得彻底-AI Express News](https://www.aiexpress.news/wp-content/uploads/2026/01/20260103233049186-1767454249-1e258747f653dc0b8fe7cec8969dc0ac.png)
结果显示,在稠密架构以及较小规模的MoE中,B200性能优于AMD MI355X。
当模型扩展到像DeepSeek-R1这样需跨越单节点的前沿级规模时,GB200 NVL72性能最高可达到MI355X的28倍。
![图片[12]-英伟达仍是王者!GB200贵一倍却暴省15倍,AMD输得彻底-AI Express News](https://www.aiexpress.news/wp-content/uploads/2026/01/20260103233050723-1767454250-7a04d37dd942965872aa201e3de2b5ea.jpeg)
在高交互性的推理工作负载中,NVL72的单位Token成本最低,可降至其他方案的约1/15。
尽管GB200 NVL72的单GPU小时价格几乎是这些竞争平台的2倍,但其机架级能力——从NVLink高速互连,到覆盖72块GPU的软件编排——共同推动了这种显著更优的单位经济性。
价值评估的重心,正在从单纯的原始FLOPs,转向「每一美元所获得的总体智能」。
这一结论非常明确:
随着MoE模型和推理工作负载带来的复杂性与规模持续上升,行业已无法仅依赖芯片层面的性能提升。
能够在系统层面实现峰值性能的端到端平台设计,已经成为实现低成本、高响应AI服务的关键杠杆。
![图片[6]-英伟达仍是王者!GB200贵一倍却暴省15倍,AMD输得彻底-AI Express News](https://www.aiexpress.news/wp-content/uploads/2025/05/1748005937-e247941b79065a0391afc9648900dec5.png)
Signal65选择了Llama 3.3 70B作为稠密模型的性能基准,结果如下所示:
帕累托曲线清晰显示出,HGX B200-TRT方案在整个吞吐量与交互性区间内,都具备持续的性能优势。
具体到基线交互性水平,B200的性能大约是MI355X的1.8倍,这为交互式应用部署,以及更高的单GPU并发密度提供了显著余量。
![图片[14]-英伟达仍是王者!GB200贵一倍却暴省15倍,AMD输得彻底-AI Express News](https://www.aiexpress.news/wp-content/uploads/2026/01/20260103233051137-1767454251-e1b55d72beef2d81b34d7dcee7f15c53.png)
再来看,当交互性提升至110 tokens/sec/user时,这一优势进一步被放大:B200吞吐量超过MI355X的6倍。
整体上,在Llama 3.3 70B测试中,AMD MI355X在单位成本性能方面确实具备一定吸引力。
但这种优势并不能代表更现代的推理技术栈,尤其是以MoE架构和高强度推理工作负载构建的系统。
![图片[15]-英伟达仍是王者!GB200贵一倍却暴省15倍,AMD输得彻底-AI Express News](https://www.aiexpress.news/wp-content/uploads/2026/01/20260103233053779-1767454253-d642622f52e01ab705911b7c1125f704.png)
![图片[16]-英伟达仍是王者!GB200贵一倍却暴省15倍,AMD输得彻底-AI Express News](https://www.aiexpress.news/wp-content/uploads/2026/01/20260103233055639-1767454255-f61befb8a6d0035f42ee2db42551da45.png)
![图片[17]-英伟达仍是王者!GB200贵一倍却暴省15倍,AMD输得彻底-AI Express News](https://www.aiexpress.news/wp-content/uploads/2025/05/1748005937-e247941b79065a0391afc9648900dec5.png)
那么,在MoE架构上,英伟达和AMD表现又如何?
![图片[18]-英伟达仍是王者!GB200贵一倍却暴省15倍,AMD输得彻底-AI Express News](https://www.aiexpress.news/wp-content/uploads/2025/05/1748005946-e42712f61a4e6b0adba95f6bacb450c6.png)
Signal65认为,OpenAI gpt-oss-120B是理解MoE部署特性的一个理想「桥梁案例」。
它足够大,可以把MoE的复杂性暴露出来;
但规模又没有大到离谱,仍然是很多团队能现实部署并调优的范围。
它处在一个很有用的中间地带:介于稠密的70B级模型,与市场正在快速转向的、更前沿的推理型MoE架构之间。
![图片[19]-英伟达仍是王者!GB200贵一倍却暴省15倍,AMD输得彻底-AI Express News](https://www.aiexpress.news/wp-content/uploads/2026/01/20260103233057664-1767454257-418dbcf023cd8ae644f409c66d309305.png)
在10月下旬数据里,当目标是100 tokens/sec/user时,B200大约比MI355X快1.4倍;
但当目标提高到250 tokens/sec/user时,差距会扩大到约3.5倍,说明越追求「更快的交互」,平台差异越容易被放大。
不过,12月上旬的数据则呈现出不同局面。
得益于软件优化,两边平台的绝对性能都明显提升:英伟达单GPU峰值吞吐从大约7,000 tokens/sec提升到超过14,000;AMD也从约6,000提升到大约8,500。
![图片[20]-英伟达仍是王者!GB200贵一倍却暴省15倍,AMD输得彻底-AI Express News](https://www.aiexpress.news/wp-content/uploads/2026/01/20260103233059507-1767454259-735a5ba7fa94e792f42331c198d93ef6.png)
![图片[21]-英伟达仍是王者!GB200贵一倍却暴省15倍,AMD输得彻底-AI Express News](https://www.aiexpress.news/wp-content/uploads/2026/01/20260103233100329-1767454260-659821e78b184eac0cc8adfb337cad20.png)
![图片[18]-英伟达仍是王者!GB200贵一倍却暴省15倍,AMD输得彻底-AI Express News](https://www.aiexpress.news/wp-content/uploads/2025/05/1748005946-e42712f61a4e6b0adba95f6bacb450c6.png)
在DeepSeek-R1推理上,测试结果正如开篇所介绍那样,英伟达GB200 NVL72大幅领先。
更多数据如下图所示:
![图片[23]-英伟达仍是王者!GB200贵一倍却暴省15倍,AMD输得彻底-AI Express News](https://www.aiexpress.news/wp-content/uploads/2026/01/20260103233102344-1767454262-8b10968c1de0ee079c83ffa2061c1ba1.png)
基准测试数据展示了一个被重塑的格局:
GB200 NVL72让「超过8块GPU的张量并行配置」也能进入帕累托前沿,达到单节点平台根本无法匹敌的性能。
在25 tokens/sec/user交互性目标下,GB200 NVL72单GPU性能大约是H200的10倍,并且超过MI325X单GPU性能的16倍。
这类性能差距,正是能为AI服务提供商带来「断崖式」TCO改善的那种差距。
当交互性目标提高到60 tokens/sec/user时,GB200 NVL72相比H200带来了超24倍的代际提升,同时也接近MI355X的11.5倍性能。
在同样25 tokens/sec/user下,GB200 NVL72单GPU性能大约是B200的2倍、是MI355X的5.9倍;
而到60 tokens/sec/user时,这些优势进一步扩大:相对单节点B200达到5.3倍、相对MI355X达到11.5倍。
![图片[24]-英伟达仍是王者!GB200贵一倍却暴省15倍,AMD输得彻底-AI Express News](https://www.aiexpress.news/wp-content/uploads/2026/01/20260103233103353-1767454263-789ed636cf154765dae07f3bb2aeea5e.png)
![图片[25]-英伟达仍是王者!GB200贵一倍却暴省15倍,AMD输得彻底-AI Express News](https://www.aiexpress.news/wp-content/uploads/2026/01/20260103233105622-1767454265-29902cc8899e38391fce0e29290d8bec.png)
![图片[17]-英伟达仍是王者!GB200贵一倍却暴省15倍,AMD输得彻底-AI Express News](https://www.aiexpress.news/wp-content/uploads/2025/05/1748005937-e247941b79065a0391afc9648900dec5.png)
英伟达从Hopper过渡到Blackwell,并推出GB200 NVL72时,不仅提升了每GPU算力、内存带宽以及NVLink互连带宽,还对底层系统架构做了重新设计。
从8-GPU风冷HGX服务器转向全液冷的机架级系统,并把72块GPU连接在同一个域内,系统成本和复杂度显然都上升了。
![图片[27]-英伟达仍是王者!GB200贵一倍却暴省15倍,AMD输得彻底-AI Express News](https://www.aiexpress.news/wp-content/uploads/2026/01/20260103233107319-1767454267-1ccdf3a7e6d715a014886dbc67cf13df.png)
据CoreWeave公布的目录价,按单GPU口径,GB200 NVL72价格大约比H200贵1.7倍。
不过,每一代新技术的目标之一,就是压低「每Token成本」。
对推理而言,具体就是:实际交付的Token吞吐提升幅度,要超过底层基础设施成本的提升幅度。
而从公开的性能数据来看,这正是GB200 NVL72相比Hopper所呈现出的结果。
Signal65把本次的tokenomics(Token经济学)分析,锚定在前文建立的DeepSeek-R1性能差距上:
在25 tokens/sec/user时,GB200 NVL72单GPU性能大约是H200的10倍;
在更高的交互点位上,这个差距会更大(24倍)。
下表总结了成本归一化,以及由此得到的「每美元性能」计算:
这些结果一开始可能有点反直觉:更「贵」的GPU反而更省钱——因为它带来的性能提升远大于价格差异,使得它能以更低成本生成Token。
![图片[28]-英伟达仍是王者!GB200贵一倍却暴省15倍,AMD输得彻底-AI Express News](https://www.aiexpress.news/wp-content/uploads/2026/01/20260103233108619-1767454268-6dffd1a8349b8aa3c9ed5179308b2659.png)
![图片[29]-英伟达仍是王者!GB200贵一倍却暴省15倍,AMD输得彻底-AI Express News](https://www.aiexpress.news/wp-content/uploads/2026/01/20260103233109824-1767454269-554669144af0bde056c56540952961ac.png)
与AMD相比,英伟达系统在推理token成本上的一些数据对比:
![图片[30]-英伟达仍是王者!GB200贵一倍却暴省15倍,AMD输得彻底-AI Express News](https://www.aiexpress.news/wp-content/uploads/2026/01/20260103233110936-1767454270-a67641872c156aa8e06b86c5ee1bad7e.png)
按单GPU口径,MI355X价格大约只有GB200 NVL72配置的一半;
但由于GB200 NVL72单GPU性能优势从低端接近6倍,到高交互性时高达28倍不等,英伟达仍然能提供最高15倍的每美元性能优势。
换句话说,英伟达能实现相对每Token成本仅为竞争对手的1/15。
![图片[17]-英伟达仍是王者!GB200贵一倍却暴省15倍,AMD输得彻底-AI Express News](https://www.aiexpress.news/wp-content/uploads/2025/05/1748005937-e247941b79065a0391afc9648900dec5.png)
前沿AI模型的未来,会是更大、更复杂的MoE。
随着模型更深地走向MoE与推理架构,最终效果将不再只取决于原始GPU性能或内存容量。
平台级设计会成为决定性因素——包括互连与通信效率、多节点扩展特性、软件栈成熟度、生态支持与编排能力,以及在并发与混合负载下维持高利用率的能力。
从当前趋势看,来自OpenAI、Meta、Anthropic等前沿公司的旗舰模型,很可能会继续沿着MoE与推理方向演进。
如果这一轨迹成立,英伟达将维持关键的性能与经济性优势。
谷歌TPU这类架构也提供机架级方案,但它们对非自家模型的适用性与性能表现仍不明确。
本文记录的性能差异,能够直接转化为可量化的商业结果:
在既定交互性阈值下,每部署一块GPU能服务更多用户,就能降低每个「有用Token」的生成成本,提高每机架的收入潜力(通过规模化交付更高价值的体验),最终AI企业和部署AI的企业获得更好的TCO。
一个具体例子足以说明量级:当一个平台在某个交互性目标下,能提供28倍的单GPU吞吐提升时,它可以在不需要线性扩大硬件规模的情况下,解锁新的产品档位以及更复杂的功能。
这就是AI推理「经济学」,而它会更偏向那些从底层就为MoE与推理时代而设计的平台。
<原文链接:https://mp.weixin.qq.com/s/ssOakUKJFDybyIgndnLm6A


















暂无评论内容