点击👆关注【秋叶AIPPT】
![图片[1]-绝了!谷歌Gemini居然可以直接生成PPT源文件?!但有一个致命缺陷……-AI Express News](https://www.aiexpress.news/wp-content/uploads/2025/10/1760941973-5d8652e0259884cc8fc9e2bc53def405.png)
作者:萌萌
编辑:萌萌
哈喽大家好,这里是秋叶编辑部~
想象一下,周五下午 5 点,老板突然甩给你一个 5w 字的会议记录,笑着对你说:“小王啊,辛苦一下,周一早上开会要用个 PPT,重点突出,逻辑清晰哈!”
你:
![图片[2]-绝了!谷歌Gemini居然可以直接生成PPT源文件?!但有一个致命缺陷……-AI Express News](https://www.aiexpress.news/wp-content/uploads/2025/12/20251210000336904-1765296216-357b62eb250ea0ba318e1ffd6b369fce.png)
但现在,时代变了!AI 不仅能帮我们画画、写文案,还能帮我们“偷懒”做 PPT!
今天的主角,就是 Google 家的全能选手——Gemini。
它最牛的地方在于“多模态”,说人话就是:它看得懂文字,也看得懂视频!
最重要的是……它可以直接生成 PPT 源文件!这就为我们搞定PPT提供了超强火力支援。
话不多说,直接上干货!
![图片[3]-绝了!谷歌Gemini居然可以直接生成PPT源文件?!但有一个致命缺陷……-AI Express News](https://www.aiexpress.news/wp-content/uploads/2025/10/1760941977-f38dae96e1040e97689b9086b695b0a1.png)
长文档做 PPT
以前我们做文档改编 PPT,是人读,人想,人写。
老板甩给你一份 5w 字的会议纪要,里面混杂着各种争论、甚至还有跑题闲聊,让你从中整理出核心内容做成 PPT……
![图片[4]-绝了!谷歌Gemini居然可以直接生成PPT源文件?!但有一个致命缺陷……-AI Express News](https://www.aiexpress.news/wp-content/uploads/2025/12/20251210000338884-1765296218-e5f5051b2f1e197e503940fbda56a04e.png)
请问重点在哪里?精华在哪里?人性在哪里?!!
没招了,只能用鼠标滚轮和“ Ctrl+F ”大法,在信息的汪洋大海里苦苦搜寻,试图找到那几条真正有用的干货。
![图片[5]-绝了!谷歌Gemini居然可以直接生成PPT源文件?!但有一个致命缺陷……-AI Express News](https://www.aiexpress.news/wp-content/uploads/2025/12/20251210000341348-1765296221-dc2b3f114e9b68c4b4bcca9802ba1f2d.gif)
没事,我们交给 Gemini,让它把这份 Word 直接生成一份 PPT,两分钟左右它就会生成一份 PPT 给你啦~(有一说一这崽 AI 工具中速度不算很快)
![图片[6]-绝了!谷歌Gemini居然可以直接生成PPT源文件?!但有一个致命缺陷……-AI Express News](https://www.aiexpress.news/wp-content/uploads/2025/12/20251210000342182-1765296222-823c39c86a37c9f05ddce0e1295f9e2c.png)
但好在这是一份可以自由编辑的 PPT 源文件,直接帮你从几万字中提取了重点信息,并搞定了大致排版 ↓
![图片[7]-绝了!谷歌Gemini居然可以直接生成PPT源文件?!但有一个致命缺陷……-AI Express News](https://www.aiexpress.news/wp-content/uploads/2025/12/20251210000343927-1765296223-7fb4f4d29283d2844c8ef1ac8185c3c2.gif)
更厉害的还在后面,Gemini除了能够阅读文档,还能“看”视频哦~
![图片[8]-绝了!谷歌Gemini居然可以直接生成PPT源文件?!但有一个致命缺陷……-AI Express News](https://www.aiexpress.news/wp-content/uploads/2025/10/1760941982-c1d5fa20a51f79839d8211f8ff72a935.png)
视频生成 PPT
试想一下,领导某天突然分享了一个冗长的产品发布会,或者干货满满的行业峰会……
然后让你今晚看完,并做一份 PPT,明天上班分享!
怎么办?!
比如,这个长达 23 分钟的视频。
如果搁以前,你得一边播放,一边暂停,一边截图,一边记笔记,一边思考……
20 分钟的视频,可能要花 4 个小时来整理,更别提做成 PPT 了。
![图片[9]-绝了!谷歌Gemini居然可以直接生成PPT源文件?!但有一个致命缺陷……-AI Express News](https://www.aiexpress.news/wp-content/uploads/2025/12/20251210000345357-1765296225-a5978a58b850edfdc5e204f4c3c6b0bb.png)
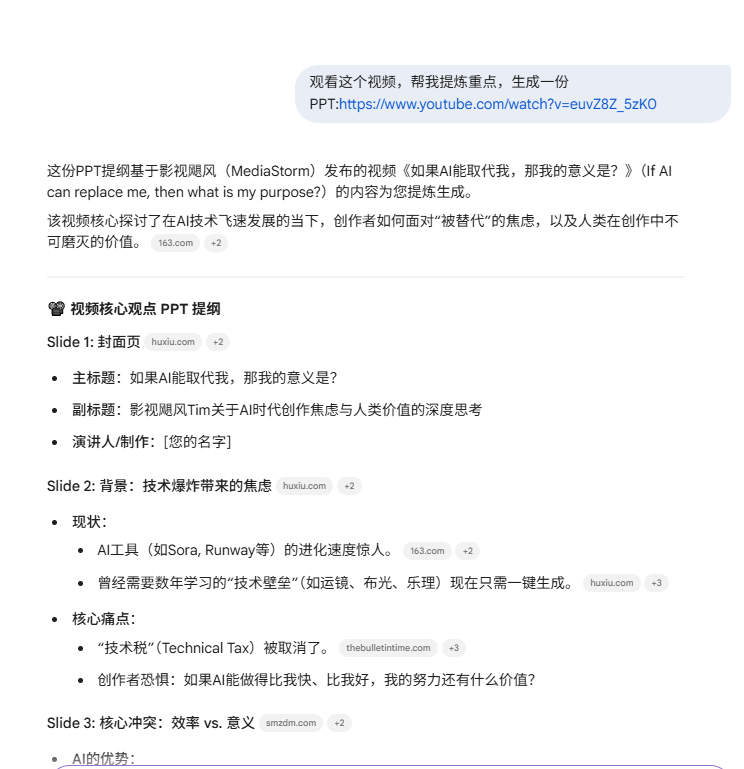
好在 Gemini 可以分析视频,我们直接把链接丢给它,就能从视频中提炼出核心 PPT 提纲 ↓
![图片[10]-绝了!谷歌Gemini居然可以直接生成PPT源文件?!但有一个致命缺陷……-AI Express News](https://www.aiexpress.news/wp-content/uploads/2025/12/20251210000347919-1765296227-ef16088557e3b7f5ca43e4566342d529.png)
接着,让 Gemini 把 PPT 也生成一份出来 ↓
![图片[11]-绝了!谷歌Gemini居然可以直接生成PPT源文件?!但有一个致命缺陷……-AI Express News](https://www.aiexpress.news/wp-content/uploads/2025/12/20251210000347326-1765296227-cc33ac7d34219c0a9149e0331cbf56e1.png)
一份PPT素稿就 OK 啦,整套做下来不到十分钟!
![图片[12]-绝了!谷歌Gemini居然可以直接生成PPT源文件?!但有一个致命缺陷……-AI Express News](https://www.aiexpress.news/wp-content/uploads/2025/12/20251210000349904-1765296229-e37d9d16290e1ce246113c241de6eca2.gif)
但还有一个问题,Gemini 直接生成的 PPT 不够美观。
嗯……问题不大!因为 Gemini 内置了 Nano Banana Pro。
看过我们前几篇文章的同学肯定知道它有多强大了。
![图片[13]-绝了!谷歌Gemini居然可以直接生成PPT源文件?!但有一个致命缺陷……-AI Express News](https://www.aiexpress.news/wp-content/uploads/2025/12/20251210000350749-1765296230-d435809e61ae7b1b81a7e63400c9516d.png)
我们在首页点击下方的【立即试用】按钮,进入“香蕉模式”。
![图片[14]-绝了!谷歌Gemini居然可以直接生成PPT源文件?!但有一个致命缺陷……-AI Express News](https://www.aiexpress.news/wp-content/uploads/2025/12/20251210000350839-1765296230-047ba036663d8efab5e652c03dfb5a38.png)
然后输入之前生成的内容大纲,让其直接输出图片 ↓
![图片[15]-绝了!谷歌Gemini居然可以直接生成PPT源文件?!但有一个致命缺陷……-AI Express News](https://www.aiexpress.news/wp-content/uploads/2025/12/20251210000351297-1765296231-58ec805aff56ac11859af6ef909b07d9.jpeg)
就可以得到一组图片格式的演示图了~
![图片[16]-绝了!谷歌Gemini居然可以直接生成PPT源文件?!但有一个致命缺陷……-AI Express News](https://www.aiexpress.news/wp-content/uploads/2025/12/20251210000353445-1765296233-1dd7d78e553fa5995a72b4fddff8ab43.png)
![图片[17]-绝了!谷歌Gemini居然可以直接生成PPT源文件?!但有一个致命缺陷……-AI Express News](https://www.aiexpress.news/wp-content/uploads/2025/12/20251210000356585-1765296236-f2432df1787518201c5982d3aa4e1035.png)
如果觉得不满意,还可以让其进一步调整。
比如让 Gemini 加强 PPT 的统一性,就可以得到这样的 PPT ↓
![图片[18]-绝了!谷歌Gemini居然可以直接生成PPT源文件?!但有一个致命缺陷……-AI Express News](https://www.aiexpress.news/wp-content/uploads/2025/12/20251210000358821-1765296238-3ccdc3a342c64fa0f4ed06b2baba5d7b.png)
虽然“香蕉味儿”浓浓的,但整体还不错,只不过图片格式不太便于后续的修改。
不过总的来说,Gemini 可以生成 PPT 源文件,并且素稿清晰,信息准确~
哪怕你只是日常做 PPT,用它也能省不少整理素材、梳理逻辑的功夫!
![图片[19]-绝了!谷歌Gemini居然可以直接生成PPT源文件?!但有一个致命缺陷……-AI Express News](https://www.aiexpress.news/wp-content/uploads/2025/12/20251210000359352-1765296239-7a6d2d24c9617da4689aaca2ae6b2817.png)


















暂无评论内容