这篇文章,浪费你3分钟时间,用最简单的方式做一个,能够复刻爆款视频封面的Gemini智能体,轻松搞定所有自媒体平台不同尺寸的封面,能完美生成中文文字,而且图也非常高清。
智能体和相关资料,我打包成文档了,大家可以自行领取。点好收藏关注赞,直接开始。
3步搭建封面智能体
首先呢,我们打开Gemini 3.0,在浏览器输入 gemini.google.com,登录你的Google账号。登录进去之后呢,看左边这个侧边栏,找到"Gem管理器"这个选项,点进去。
那如果你是第一次来,这里会有8个预设的Gem,不用管它们,直接看右上角,有个蓝色按钮"新建Gem",点它。
![图片[1]-我用Gemini 3.0 做了一个智能体,2分钟复刻一个爆款封面!免费使用-AI Express News](https://www.aiexpress.news/wp-content/uploads/2025/12/1764775509-cca3c18ced103c5effa1b18cc375c2e6-scaled.png)
进来之后呢,上面有个输入框,比如说,我们就叫它"视频封面设计师"。在下面这里,是这个智能体的功能说明。
那下面这个大的文本框,就是输入指令的地方了。
![图片[2]-我用Gemini 3.0 做了一个智能体,2分钟复刻一个爆款封面!免费使用-AI Express News](https://www.aiexpress.news/wp-content/uploads/2025/12/1764775511-eec5b338b0c08f5df3eb25060e7886ec.png)
简单分享一下,我的这个智能体的工作流程和设计思路:
第一步收集信息,包括参考图、新主体图、主副标题、发布平台等。另外还可以选择是否需要在图上显示文字,因为有的小伙伴有自己常用的字体库,以及文字排版的风格,这里就是为了给大家留出自我发挥的空间;
![图片[3]-我用Gemini 3.0 做了一个智能体,2分钟复刻一个爆款封面!免费使用-AI Express News](https://www.aiexpress.news/wp-content/uploads/2025/12/1764775511-9424bc5b2ce77ea4c8c54a7bd3417d43.png)
第二步分析参考图后,给到你具体的设计方案,哪些保持不变、哪些做差异化、哪些完全变化,等待你确认并进入到下一步。之所以增加了这么看似没有用的一步,是为了让nano banana生成视频封面时,能严格遵守这个设计方案,避免出现直接抄袭的情况(例如背景完全没有变化),同时你如果对方案不满意,可以在这一步输入微调的指令。
![图片[4]-我用Gemini 3.0 做了一个智能体,2分钟复刻一个爆款封面!免费使用-AI Express News](https://www.aiexpress.news/wp-content/uploads/2025/12/1764775512-ca6f5c69842c43c25133047501782116.png)
第三步,等你确认方案之后,会严格按照设计方案,然后调用nano banana生成新的封面。
![图片[5]-我用Gemini 3.0 做了一个智能体,2分钟复刻一个爆款封面!免费使用-AI Express News](https://www.aiexpress.news/wp-content/uploads/2025/12/1764775512-af416ea38dc718b9bdf506fd100d6fd4.png)
整体智能体最核心的设计是,它会严格遵守3条铁律:
1.主体风格必须一致,真人照就是真人照,插画就是插画;
2.背景必须做差异化,不能一模一样,避免抄袭;
3.文字样式完全对标参考图。这样既能保持整体设计感,又完全避免抄袭。
粘贴进去之后呢,右下角有个"保存"按钮,点保存。
![图片[6]-我用Gemini 3.0 做了一个智能体,2分钟复刻一个爆款封面!免费使用-AI Express News](https://www.aiexpress.news/wp-content/uploads/2025/12/1764775513-d91d8fab9a82c6ccdf990ec7570827a2.png)
上传参考图,30秒生成高质量封面
保存成功之后呢,这个按钮就变成"开始对话"了,点它。
![图片[7]-我用Gemini 3.0 做了一个智能体,2分钟复刻一个爆款封面!免费使用-AI Express News](https://www.aiexpress.news/wp-content/uploads/2025/12/1764775514-e1296a5a047b7374a12c3c85b232eabe-scaled.png)
那我们先测试一下啊,输入:"帮我做个小红书封面",回车。
你看啊,它主动开始引导我们了,要求提供参考图、新主体图、标题这些信息。
那第一步呢,我们先上传参考封面。
我们先上传参考封面。看这个输入框左边,有个回形针图标,点它。
![图片[8]-我用Gemini 3.0 做了一个智能体,2分钟复刻一个爆款封面!免费使用-AI Express News](https://www.aiexpress.news/wp-content/uploads/2025/12/1764775515-b660f42b7b96218abc7ed6e4fb9e5e63.png)
弹出文件选择器了,我们选一张提前准备好的参考封面,JPG或者PNG都行,点"打开",
另外再上传一张需要替换的产品/人物图。
![图片[9]-我用Gemini 3.0 做了一个智能体,2分钟复刻一个爆款封面!免费使用-AI Express News](https://www.aiexpress.news/wp-content/uploads/2025/12/1764775516-344ff0ab2504b08641e3d793376a85d8.png)
现在我们告诉它具体需求:"主标题是《Gemini3 爆文》,发布平台是小红书,比例3:4,需要在图上显示文字。"回车发送。
![图片[10]-我用Gemini 3.0 做了一个智能体,2分钟复刻一个爆款封面!免费使用-AI Express News](https://www.aiexpress.news/wp-content/uploads/2025/12/1764775516-b3627ed9d12cd733b6720bd5c7cf8a0f.png)
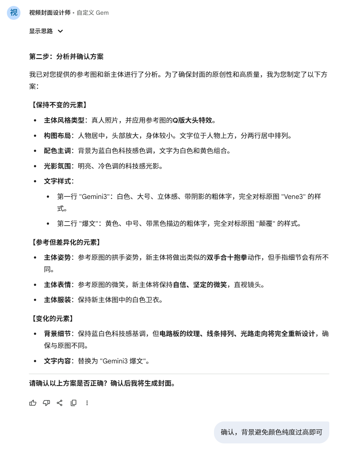
OK,你看啊,它开始分析了。
诶,分析结果出来了。它清楚地列出了三类元素:
保持不变的:真人照片风格、蓝白科技配色、文字样式完全对标。
参考但差异化的:主体姿势会参考原图但做调整,表情和服装也会有变化。
变化的元素:背景细节会做变化,文字内容替换成新标题。
这个设计思路是非常聪明的啊,既保持了原图的设计风格,又做了足够的差异化处理。
![图片[11]-我用Gemini 3.0 做了一个智能体,2分钟复刻一个爆款封面!免费使用-AI Express News](https://www.aiexpress.news/wp-content/uploads/2025/12/1764775517-93a275b2343ba289d06375e4041e64dd.png)
我们确认一下:"确认,背景避免纯色请做一些纹理变化。"
OK,它开始生成了。等个30到40秒。诶,封面出来了。
你看这个效果啊,蓝色科技背景保持了,但背景的电路纹理图案跟参考图是不一样的。人物是真人照片风格,姿势参考了原图但做了调整。最关键的是啊,"Gemini3 爆文"这四个中文字完全准确,字体、大小、颜色、位置都跟参考图一致。
![图片[12]-我用Gemini 3.0 做了一个智能体,2分钟复刻一个爆款封面!免费使用-AI Express News](https://www.aiexpress.news/wp-content/uploads/2025/12/1764775519-43f70bdab83719b69cc25dcbe2b442bd.png)
那想保存的话呢,鼠标移到图片上,右键点击,选"图片另存为",保存就行了。
如果效果不满意呢,直接跟它说:"背景再加深一点",或者"人物往左移一些"。直接自然语言对话式修改,只要是Pro会员,就可以一直调整。
那这个过程用了多久呢?从上传到生成完成,大概2分钟。
传统方式你需要打开PS,抠图、调色、排版,至少1小时起步。哪怕我之前用Canva做封面,也得至少半个小时,现在呢,你只需要描述需求,剩下的交给AI就行。
哦哦,对了!提醒一下,第三步生成图像的时候,记得一定要选择这里的“生成图片”。
![图片[13]-我用Gemini 3.0 做了一个智能体,2分钟复刻一个爆款封面!免费使用-AI Express News](https://www.aiexpress.news/wp-content/uploads/2025/12/1764775521-b3c0a234750733b31ad133e6f4b921c4.png)
好,我们来试试别的玩法。
你可以直接跟它说:"扩展一下,变成16:9的比例,使用B站和Youtube的风格。"
横版封面就出来了。你看啊,它自动调整了排版,人物居中,文字往左上角移了,整个构图适配了横屏比例,而且保持了科技感。
![图片[14]-我用Gemini 3.0 做了一个智能体,2分钟复刻一个爆款封面!免费使用-AI Express News](https://www.aiexpress.news/wp-content/uploads/2025/12/1764775522-48150b6442b6912abdb0d4c9104159a3.png)
效果很不错。如果你觉得文字的位置不合理,也可以再上传一个对标的横版封面,让他再参考一下构图即可。
![图片[15]-我用Gemini 3.0 做了一个智能体,2分钟复刻一个爆款封面!免费使用-AI Express News](https://www.aiexpress.news/wp-content/uploads/2025/12/1764775523-c1fb7679ce1ab43b95917809126decba.png)
![图片[16]-我用Gemini 3.0 做了一个智能体,2分钟复刻一个爆款封面!免费使用-AI Express News](https://www.aiexpress.news/wp-content/uploads/2025/12/1764775525-4d7f8b96bca65a2b1aa857f57fc65feb.png)
其实呢,不只是做单张封面,你还可以让它一次生成三种配色方案,比如深蓝科技风、橙色活力风、紫色神秘风,然后测试哪个点击率高。
![图片[17]-我用Gemini 3.0 做了一个智能体,2分钟复刻一个爆款封面!免费使用-AI Express News](https://www.aiexpress.news/wp-content/uploads/2025/12/1764775527-639ccc3ff641fa0e9ec42df87e1f3f17.png)
也可以把第一张满意的封面设为模板,后续所有视频都基于这个风格,这样你的账号就有了视觉识别度。
甚至呢,因为它是参考但差异化的生成逻辑,你完全不用担心侵权问题。传统方式你直接套用别人的模板,可能会被平台判定搬运。现在这个方式,保持了设计感,但每一张都是独一无二的原创封面。
总之呢,这个智能体能帮你把封面制作时间从每张1小时压缩到2分钟,而且质量完全不输专业设计师。
AI时代设计门槛再次降低,感兴趣的朋友们大胆探索起来。












暂无评论内容